温差发电阵列解析方法及其热失配性能研究*
Study on Analytical Method and Thermal Mismatch Performance of Thermoelectric Generator Array
通讯作者: 王军,女,1966年生,博士。主要研究方向为新能源变换技术、电力电子节能技术、膜计算及其在电气工程领域应用、新型交流电机控制技术、智能控制与自动测试技术等。E-mail:745257101@qq.com
收稿日期: 2022-04-12 修回日期: 2022-06-21
| 基金资助: |
|
Received: 2022-04-12 Revised: 2022-06-21
作者简介 About authors
王粒同,男,1997年生,硕士研究生。主要研究方向为温差发电阵列研究,温差发电最大功率点跟踪技术。E-mail:
温差发电阵列(Thermoelectric generator,TEG)的热失配现象会导致器件损坏,严重影响发电单元效率和可靠性。为分析温差发电阵列的电气特性及其热失配现象对阵列的影响,通过对阵列进行基尔霍夫电压电流定律分析,提出一种温差发电阵列解析方法用于分析阵列的电气特性;同时,搭建了一个低品位热源下的温差发电阵列试验平台,基于已搭建的温差发电平台开展热失配的相关试验及分析,在常见的温度分布下对阵列进行相关试验,测量各阵列输出的最大输出功率,计算得到各阵列的损耗率,量化热失配对于温差发电的影响。最后,通过试验发现,温度失配会造成阵列功率明显下降,串并联结构(Series-parallel,SP)较其余阵列具有更高的效率,温度分布的均匀程度与温差发电的输出功率有极强的关联性,阵列连接方式的复杂程度与温差发电的输出功率也存在关联性。
关键词:
The thermal mismatch phenomenon in thermoelectric generator(TEG) arrays can lead to device damage and seriously affect the efficiency and reliability of the generation units. In order to analyze the electrical characteristics of TEGs and the effects of thermal mismatch on the arrays, an analytical method is proposed to analyze the electrical characteristics of TEGs through the analysis of Kirchhoff’s voltage and current law; meanwhile, an experimental platform for TEGs with low-grade heat source is built, and the experiments and analysis of thermal mismatch are carried out based on the built TEG platform. The maximum output power of each array is measured, and the loss rate of each array is calculated to quantify the effect of thermal mismatch on temperature difference power generation. Finally, it is found that the temperature mismatch causes a significant decrease in array power, the series-parallel(SP) structure has higher efficiency than the rest of the arrays, the uniformity of temperature distribution has a strong correlation with the output power of temperature differential power generation, and the complexity of the array connection has a correlation with the output power of temperature differential power generation.
Keywords:
本文引用格式
王粒同, 王军, 甘育东, 孙章.
WANG Litong, WANG Jun, GAN Yudong, SUN Zhang.
1 引言
热电发电技术是一种利用热能直接进行发电的技术,其发电的主要原理涉及赛贝克(Seebeck)效应、帕尔贴(Peltier)效应和汤姆逊(Thomson)效应。由于该发电技术具有绿色、无污染、无噪声等特点,在内燃机废热利用[1-2]、工业废热利用[3]、太阳能余热发电[4]等领域开始得到广泛应用。目前,针对温差发电器(Thermoelectric generator,TEG)的研究集中在提升TEG材料的优值系数(Figure of merit)[5⇓-7]、TEG的建模和变换器结构优化[8⇓-10]、最大功率跟踪(Maximum power point tracking,MPPT)控制[11⇓-13]、针对TEG应用的功率变换技术[14-15]以及在不同温差下TEG的优化等[16-17]方面。由于单个温差模块的输出电压低、功率小,研究学者开始研究如何将多个TEG模块串联或并联组成阵列进行发电,提高TEG模型的输出效率,通过试验发现,不同的阵列输出功率会出现差异[18]。在均匀温度下,TEG的不同连接方式会出现不同的热电特性,通过试验得出并联时焦耳损耗更小[19]。文献[20]提出一种精确的TEG模型,并在SPICE环境下实现;文献[21]中提出适当的串并联可以减少一些失配损失,得到较高的功率和电压。文献[22]针对温差失配现象进行了试验分析,得出在失配状态下串联连接输出优于并连,并联连接可以降低温度失配的影响,提升阵列的效率,但文献只针对三块TEG进行了研究,具有一定的局限性。
在研究如何提升输出功率时,通常需要建立模型来进行理论分析,传统的温差模型将TEG等效为电压源串联一个恒定内阻[16⇓⇓⇓⇓-21];然而,在实际系统中,由于受到汤姆逊效应和帕尔贴效应影响,当TEG模块工作时,电流的大小会影响热导系数进而影响冷端或热端的温度;同时,TEG制造工艺不成熟造成赛贝克系数和内阻不固定,加之TEG模块在工作一段时间后易出现损坏等情况,都会导致相同型号的TEG输出特性不同。由于上述情况导致目前的温差模型越来越复杂,为此,本文提出了一种温差发电阵列数值解析方法,可以分析温差发电阵列的电气特性及其热失配现象,最后搭建试验平台,通过试验验证了所提解析方法的准确性,同时在温度失配的情况下比较了3种阵列参数,得出串并连接方式优于其余两种阵列的结论,为将来研究大功率热电发电系统提供了理论和试验依据。
2 温差发电模块特性及其等效电路
2.1 温差发电模块特性
半导体温差发电是一个复杂的热电转化过程,发电的主要原理是赛贝克效应,过程中还伴随着帕尔贴效应、汤姆逊效应、焦耳效应、傅里叶效应等热电学效应。
图1所示为赛贝克效应示意图,由不同材料A和B组成的回路,当两种材料接点处的温度不同时,回路中会产生热电流,假设接头1和2处于不同的温度Th和Tc(Th>Tc),则在导体A与B的开路位置之间会出现一个电位差ΔU,称为赛贝克电压,其表达式为
式中,α为材料的赛贝克系数,单位为V/K。
图1
2.2 等效电路
图2
图3
3 温差发电阵列的解析方法
根据图3的等效模型,电压源VOC为TEG模块的开路电压,在一般情况下可近似等于赛贝克电压,即
运用基尔霍夫定律,对TEG内部电路进行分析,可列写电路回路电压隐式方程如下
下面针对SP连接方式、完全交叉型连接方式(Total-cross-tied,TCT)和桥型连接方式(Bridge layer, BL)三种典型连接方式进行讨论,仿真选择16个TEG组成上述三种温差阵列,对阵列进行电路分析,构造矩阵方程。
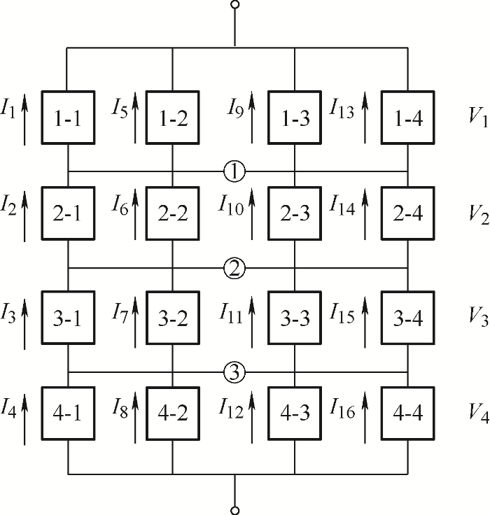
3.1 串并联结构的温差阵列
如图4所示,SP阵列由4个TEG模块串联构成支路,4条支路再并联连接组成。16个温差模块的I-V关系式如下
图4
其中,电流下标n和下标k的关系如下所示
由基尔霍夫电流定律可以得出,SP阵列的干路电流Im等于4条支路电流之和,可以得出如下方程
由于4条支路并联,因此各支路电压相等且等于阵列输出电压,可得出下面的KVL方程
SP阵列存在20个电压电流未知数,将式(2)~(7)列写成矩阵方程,如下所示

3.2 网状结构的温差阵列
图5为TCT阵列连接方式的温差阵列,16个温差片的I-V关系可表示为
图5
式中,k为每片温差片的标号,电压下标k和电池序号n的关系如下
TCT阵列中每行的温差片都并联,电压Vn表示每一行的电压大小,阵列输出电压Vm的大小等于4行电压之和,即
图5中,在阵列中线上存在3个节点,这三个节点的KCL方程式为
TCT阵列中16个温差电池的电流和每行的行电压构成了20个未知数,由式(8)~(11)可以列写出20个方程组,表示为矩阵方程,即

3.3 桥型结构的温差阵列
图6是桥型结构的温差阵列,该结构在光伏电池中广泛运用,用以解决光伏的失配问题,桥型阵列也相对复杂一些。
图6
本试验选择16个温差模型组成桥型结构温差阵列的最小单元;在未来的试验中,可以根据需求适当扩大阵列大小。该阵列对应的I-V关系归纳如下
根据图6的电路,电流下标n、电压下标j和电池序号k的关系为
对桥型阵列进行分析可知,存在12个电流未知数和14个电压未知数,因此,需要建立26个方程。图6中有4个节点,对于左列的2号节点,其KCL关系式可表示为
同理,对于图6中的中间1和4号节点,其KCL关系式为
对于图6中右边的3号节点,其KCL关系式为
6个温差片组成的桥型最小单元,其中包含了5个回路,这些回路的KVL方程如下
最后由输出电压和第一列构成的KVL方程式为
在对桥型阵列进行分析时,存在12个电流未知数和14个电压未知数,经过上面分析列出26个方程,组成的矩阵方程如下

3.4 数值分析算例
本节对提出的解析方法进行说明,TEG内阻在温度波动范围较小时阻值视为恒定值,所以TEG的内阻Rin仅与当前热端温度有关,TEG的赛贝克系数α、热端温度Th和冷端温度Tc可经过测量得出,将值代入式(1)得到VOC,负载电阻电压Vm通过试验测出,Vm大小会随着负载电阻的变化而变化。
通过对三种阵列的电路特性推导和归纳,得到阵列对应的矩阵方程,三种阵列方程都将Vm、VOC作为已知量放在等式右边,待求的模块电压电流未知数放在等式左边,组合而成的矩阵方程通过仿真软件进行解算后得出结果。
4 分析方法验证
4.1 仿真模型
仿真模型采用Matlab/Simulink模块搭建,用带有内阻的直流电压源来等效TEG模块,仿真可改变赛贝克系数、冷热端温度、内阻阻值、负载阻值等数值,通过仿真得出对应阵列的电压电流参数。
4.2 解析方法对比验证
试验模拟了温度失配的情况,在保持冷端温度20 ℃不变的条件下,热端采用了3种不同的温度,TEG热端温度如图7所示。
图7
图8
图9
图10
图11
图12
4.3 系统设计
本文搭建了900 W热电发电试验平台,如图13所示,系统由4个部分组成,分别是热端温度控制器、TEG模块、水冷机和电子负载。
图13
热端控制器可以实时显示当前加热板温度和温差片热端实时温度,TEG模块由5块板子构成,每层由上到下依次是冷却板、器件层、导热层、加热层、隔热层。器件层一共4层,每层可放置36片温差片,导热层采用实心铝板制成,铝板具有良好的导热性,可以快速地将加热层的热量传导至器件层,使得器件层中每片TEG热端温度近似相同,减少试验误差。热端温度控制器可独立控制每层加热板温度,达到改变热端温度的效果。
TEG冷端通过水冷的方式保持冷端温度恒定不变;电子负载平台起到改变负载电阻以及测量输出电压电流的作用。
4.4 系统设计
图14
图15
图16
5 温差发电阵列的热电特性分析
实际工况下,由于环境因素影响和低品位热源温度的不稳定性,即使是同一系统中的温差发电模块,由于位置不同,表面温度也不同,造成温度失配。在温度失配的情况下,系统的输出功率相比理想情况的输出功率大大减少,同时温度失配对不同温差阵列的影响又各不相同,由此开展实物试验量化温度失配对阵列的影响。
选择SP阵列、TCT阵列、BL阵列作为研究对象,由第3节各个阵列的图像可以看出,3种阵列连接方式各有特点且包含串并联。试验通过保持TEG模块冷端不变、热端温度不均匀的情况模拟TEG系统的失配现象,采用香河公司生产的TEG1-127-2.0型温差片在3种常用场景的温度分布下进行试验,试验过程中的温度分布如图17所示。
图17
(1) 输出功率。试验在所示的温度分布下,分别对阵列的输出功率进行了测量,通过不断变换负载电阻大小,测得阵列在不同负载电阻下的输出功率,其测试环境都在水冷机风扇停止工作时进行测量,每组数据测量3次后取平均值,得到阵列P-V曲线如图18所示。
图18
通过图18可以直观地看出,阵列的P-V曲线和单片TEG的P-V曲线相似,都是一个开口向下的二次函数,在三种温度分布情况下SP的P-V曲线始终高于其余两种阵列,即无论负载电阻的大小如何改变,SP阵列的输出功率都高于其余两种阵列。当输出电压较小,即负载电阻较小时,三种阵列的功率曲线都无较大差异,但随着电压逐渐逼近最大功率点后,三种阵列的输出功率差别逐渐变大,呈现SP阵列高于BL阵列高于TCT阵列的情况。
表1列出了不同温度分布下各阵列在最大功率点处的输出电压、电流和输出的最大功率对比。
表1 不同温度分布的阵列在最大功率点处的参数
| 温度分布情况 | 阵列类型 | Umax/V | Imax/A | Pmax/W | |
|---|---|---|---|---|---|
| 情况1 | SP | 7.32 | 2.27 | 16.61 | |
| BL | 7.31 | 2.25 | 16.42 | ||
| TCT | 7.58 | 2.15 | 16.32 | ||
| 情况2 | SP | 7.48 | 2.18 | 16.38 | |
| BL | 7.5 | 2.15 | 16.11 | ||
| TCT | 7.16 | 2.23 | 16.01 | ||
| 情况3 | SP | 7.03 | 2.21 | 15.56 | |
| BL | 7.31 | 2.08 | 15.25 | ||
| TCT | 6.9 | 2.15 | 14.88 | ||
由表1可以看出,在这三种温度分布下三种阵列最大功率点的电压差别较小,SP阵列相对TCT阵列功率提升了1.8%、2.3%、4.5%,SP阵列相对于BL阵列提高了1.1%、1.6%、2%,在温度随机分布时,SP阵列的输出功率相对于其余两种阵列提升最明显。
同时对于相同阵列,管道温度分布的输出功率高于其余两种温度分布,其中管道分布相对于随机分布功率提升了6.7%、7.7%、9.6%,由此可以看出,温度分布的均匀程度对输出功率的影响较大。
试验设计的三种温度分布,高中低温的TEG块数相同,若阵列连接方式和温度分布对其输出无影响,则各阵列的功率输出应该近似相等,但从图18可以直观地看出当温度分布情况相同时,各阵列输出功率有所差别,呈现出SP阵列优于其他两种阵列的特点,由此得出温差阵列连接方式会影响输出功率的大小。在相同温差阵列下,可以看出温度分布越不均匀对于温差阵列的输出功率影响越大。通过比较试验的功率大小可以得出,阵列的连接方式和温度分布的情况都会对阵列的功率产生影响。
(2) 损耗率。通过对比理想状态和实际状态下的输出功率,引入损耗率来量化热失配情况对于阵列的影响。损耗率的计算如式(24)所示,当热端温度分别为170 ℃、95 ℃、80 ℃,冷端温度为20 ℃时,测试了单片TEG的最大功率分别为3.3 W、0.61 W、0.42 W,按照试验的温度分布,16片TEG理想状态下所产生的最大功率之和为19.76 W,各阵列的理想输出功率、实际输出功率、损耗率如表2 所示。
式中,Pmax,i代表理想最大功率;Pmax为实际最大功率。
表2 各阵列的功率损耗率
| 阵列类型 | 理想最大输出功率/W | 温度失配情况下的损耗率(%) | ||
|---|---|---|---|---|
| 情况1 | 情况2 | 情况3 | ||
| SP | 19.76 | 15.94 | 17.10 | 21.25 |
| BL | 19.76 | 16.90 | 18.47 | 22.82 |
| TCT | 19.76 | 17.40 | 18.97 | 24.69 |
由表2可以看出,在温度失配的情况下,SP阵列的损耗率低于其余两种阵列,效率更高。温度随机分布情况下的损耗率与其余两种情况对比可以发现,损耗率有了较为明显的增长,造成此现象的原因可能是温度场在阵列中零散分布造成相邻温差片之间出现环流,以及温差片的帕尔贴效应更加显著等。因此可以根据温度场的分布合理规划阵列,降低阵列的损耗,如将一个大型阵列分成相邻TEG间温度差异较小的几个阵列,来提升输出功率。
温差发电相比其他发电方式存在较高的损耗率,其主要原因是发电过程中热量的损耗、导线接线电阻、热阻变换等因素会导致阵列的实际最大功率小于理想状态下的最大功率,同时,试验中测得的最大功率是通过对阵列整体进行负载匹配得到的功率,理想状态下的阵列功率是单个温差片所产生的最大功率之和,前者最大功率点跟踪效率不及后者,也增大了阵列的损耗率。
(3) 相关性分析。试验过程中发现当阵列连接方式和温度分布变化时,阵列的输出功率也会随之变化,呈现出阵列越复杂,输出功率越低,温度分布越不均匀,输出功率越低的特点。为了探寻功率分布与阵列连接方式和温度分布的相关性,对数据进行了相关性分析。
为了研究连接方式和温度分布对输出功率的影响,将阵列连接方式的复杂度和温度分布的均匀性分别作为试验中的两个自变量,在数据分析的过程中将两个自变量进行混合试验,进行两次分析,第一次将温度分布作为被试间,阵列连接方式作为被试内;第二次将阵列连接作为被室内,连接方式作为被试间。通过SPSS软件中一般线性模型的重复测量功能进行相关性分析,设置的置信区间为95%,显著性水平即为0.05。试验结果如表3所示。
表3 温度分布和连接方式的主体内效应检验
| 源 | III 类平方和 | 自由度 | 均方 | F | 显著性 | |
|---|---|---|---|---|---|---|
| 温度分布 | 假设球形度 | 14.801 | 2 | 7.401 | 29.588 | 0.000 |
| 格林豪斯-盖斯勒 | 14.801 | 1.763 | 8.396 | 29.588 | 0.000 | |
| 辛-费德特 | 14.801 | 2.000 | 7.401 | 29.588 | 0.000 | |
| 下限 | 14.801 | 1.000 | 14.801 | 29.588 | 0.000 | |
| 连接方式 | 假设球形度 | 2.190 | 2 | 1.095 | 9.529 | 0.000 |
| 格林豪斯-盖斯勒 | 2.190 | 1.157 | 1.893 | 9.529 | 0.003 | |
| 辛-费德特 | 2.190 | 1.280 | 1.711 | 9.529 | 0.002 | |
| 下限 | 2.190 | 1.000 | 2.190 | 9.529 | 0.005 | |
6 结论
本文研究了温度失配对于温差阵列的影响,试验数据表明温度失配会影响热电系统的性能,导致功率损耗。为进一步分析,本文提出了一种温差发电阵列数值解析方法,该方法具有建模简单、结果准确、结构可扩展的特点,通过仿真软件可实现在线求解多温差下系统的各个参数;其次研究了串并联结构、网状结构、桥型结构在不同温差下的热电特性及其热失配现象,量化了不同阵列的失配损耗,通过试验验证得出以下结论。
(1) 提出针对温差阵列的解析方法,该方法可以解算出阵列中每个模块的电压电流输出参数,具有建模简单、计算速度快、精度高、可扩展的特性。通过实物试验和仿真试验验证了所提方法的准确性。
(2) 研究了温度失配对温差阵列的影响,试验发现温度失配会造成功率的显著损耗,通过比较各个阵列的最大功率和失配损耗发现,SP阵列的热电性能优于其余两种阵列,同时发现温度分布的均匀程度与温差发电的输出功率有极强的关联性,阵列连接方式的复杂性与温差发电的输出功率也有关联性,其关联程度弱于温度分布与输出功率的关联,为以后大功率温差发电提供了一定的参考。
参考文献
Energy and exergy analysis on gasoline engine based on mapping characteristics experiment
[J].DOI:10.1016/j.apenergy.2012.08.013 URL [本文引用: 1]
Thermoelectric generation for waste heat recovery:Application of a system level design optimization approach via Taguchi method
[J].DOI:10.1016/j.enconman.2018.06.016 URL [本文引用: 1]
Performance enhancement of thermoelectric waste heat recovery system by using metal foam inserts
[J].DOI:10.1016/j.enconman.2016.07.006 URL [本文引用: 1]
High-performance flat-panel solar thermoelectric generators with high thermal concentration
[J].
Rational design of advanced thermoelectric materials
[J].DOI:10.1002/aenm.v3.5 URL [本文引用: 1]
填充方钴矿热电材料:从单填到多填
[J].
Filled skobalt thermoelectric material:From single to multi-fill
[J].
Detailed modeling,and irreversible transfer process analysis of a multi-element thermoelectric generator system
[J].
Analysis and modeling of effective temperature differences and electrical parameters of thermoelectric generator
[J].
适用于温差发电的高效率耦合电感升降压变换器
[J].
High efficiency coupling inductor voltage up and down converter for thermoelectric generation
[J].
基于短路电流法的温差发电最大功率点跟踪控制
[J].
The maximum power point tracking control of thermoelectric generation based on short-circuit current method
[J].
基于改进型短路电流法的温差发电MPPT方法
[J].
MPPT method for thermoelectric generation based on improved short-circuit current method
[J].
基于贪婪神经网络的集中式温差发电系统最大功率跟踪
[J].
Maximum power tracking of centralized thermal-differential generation system based on greedy neural network
[J].
A thermoelectric power generation system with ultra low input voltage boost converter with maximum power point tracking
[C]//
DC-DC converter suitable for thermoelectric generator
[C]//
Realistic optimal design of thermoelectric battery bank under partial lukewarming
[C]//
Numerical analysis of the effects of electrical and thermal configurations of thermoelectric modules in large-scale thermoelectric generators
[J].DOI:10.1016/j.apenergy.2018.07.116 URL [本文引用: 3]
Effect of electrical array configuration of thermoelectric modules on waste heat recovery of thermoelectric generator
[J].DOI:10.1016/j.sna.2017.04.016 URL [本文引用: 2]
Effect of thermoelectric modules’ topological connectionon automotive exhaust heat recovery system
[J].DOI:10.1007/s11664-015-4194-6 URL [本文引用: 2]
Numerical modeling of thermoelectric generators with varying material properties in a circuit simulator
[J].DOI:10.1109/TEC.2008.2005310 URL [本文引用: 2]
Modelling of solar cells and modules using piecewise linear parallel branches
[J].DOI:10.1049/iet-rpg.2010.0134 URL [本文引用: 2]
The effect of temperature mismatch on thermoelectric generators electrically connected in series and parallel
[J].DOI:10.1016/j.apenergy.2014.02.030 URL [本文引用: 1]
/
| 〈 |
|
〉 |
