基于模糊自适应分数阶PI λ的伺服控制策略研究 |
| 单亚运,庞科旺,刘旭宇 |
|
Research on Servo Control Strategy Based on Fuzzy Adaptive Fractional PI λ |
| Yayun Shan,Kewang Pang,Xuyu Liu |
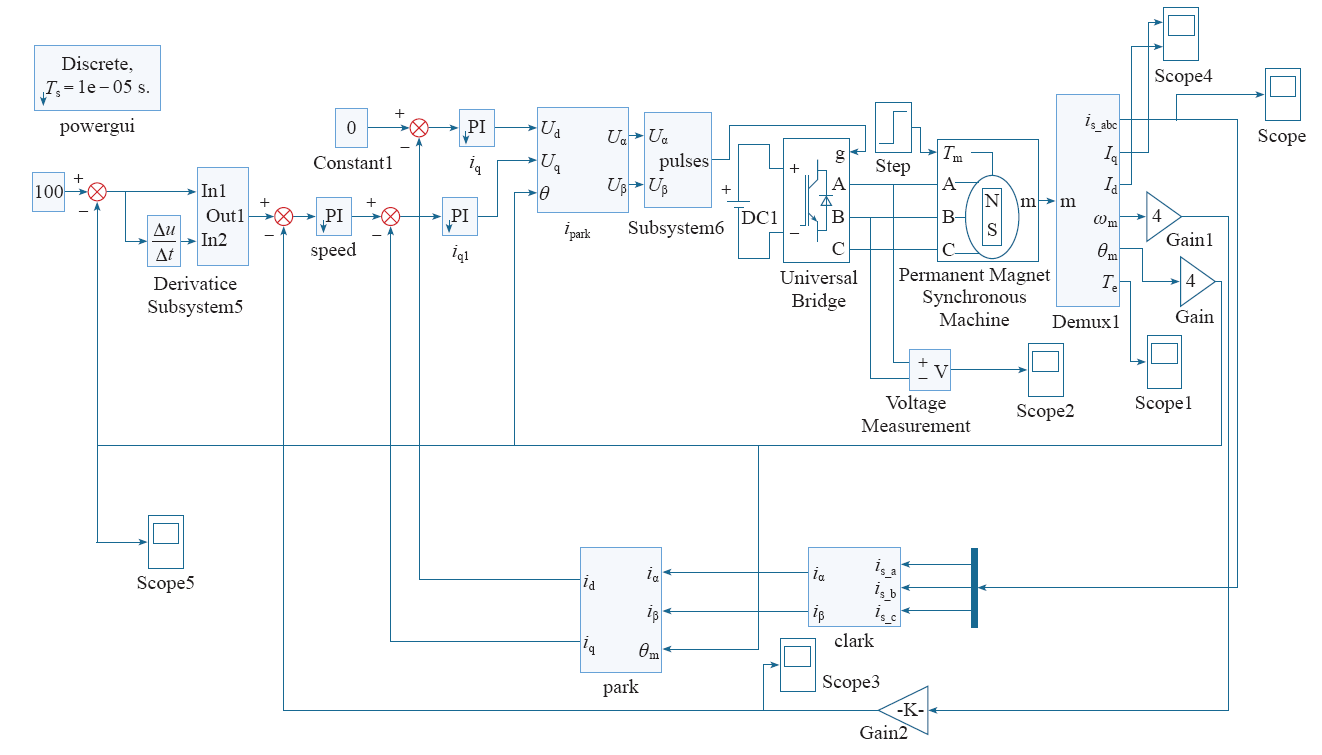
| 图4 基于模糊自适应分数阶PIλ控制器的交流伺服控制仿真图 |
| Fig.4 Servo control strategy based on fuzzy adaptive fractional PIλ simulation chart |
|