三相PWM整流器模型预测控制的研究
刘丛伟,林跻云

Research on Three-Phase PWM Rectifier Model Predictive Control
Congwei Liu,Jiyun Lin
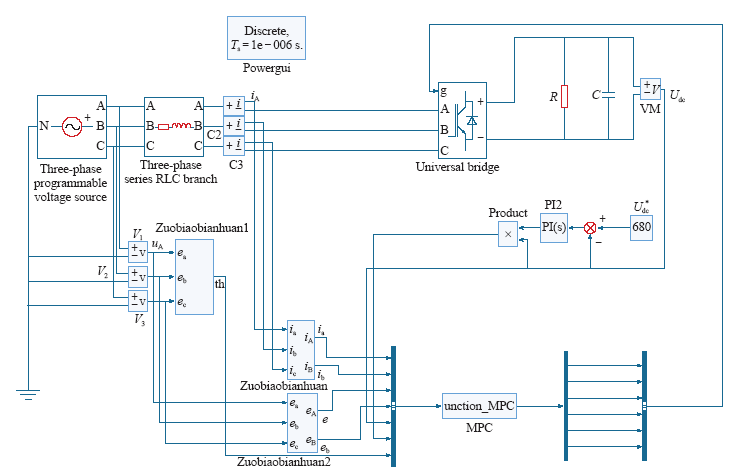
图6 模型预测控制仿真图
Fig.6 Model predictive control simulation diagram