基于FPGA的应急电源充电装置设计 |
樊冰剑,贾文超,王博,黄勇 |
Design of Emergency Power Supply Charger Based on Field-Programmable Gate Array |
Bingjian Fan,Wenchao Jia,Bo Wang,Yong Huang |
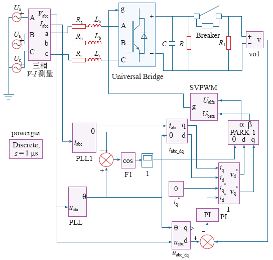
图3 三相PWM整流装置仿真模型 |
Fig.3 The Simulation model of three-phase PWM rectifier |
![]() |