基于变压器模糊自适应纵联差动保护的仿真研究 |
| 宗超凡,曾昭炜,赵海丽,代奇迹 |
|
A Fuzzy Adaptive Longitudinal Differential Protection of Transformer and Its Simulation Study |
| Chaofan Zong,Zhaowei Zeng,Haili Zhao,Qiji Dai |
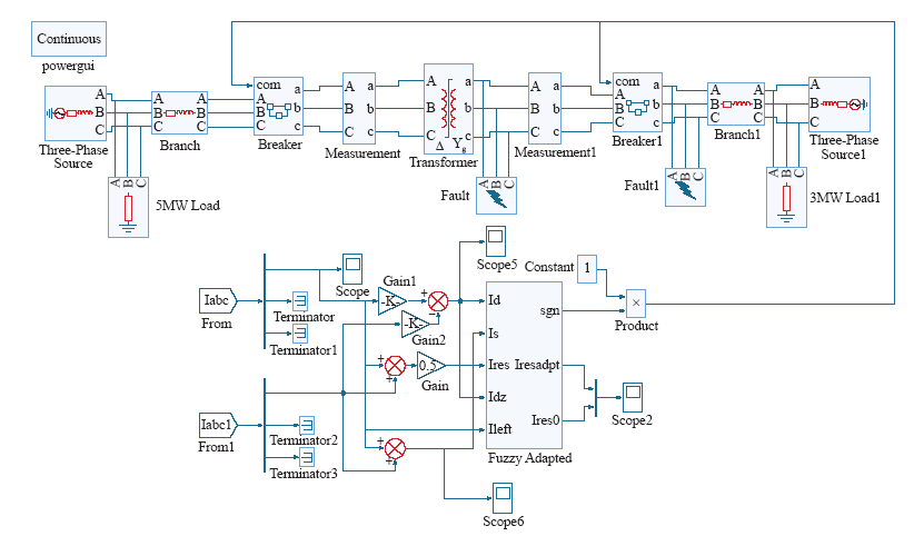
| 图6 模糊自适应纵联差动仿真 |
| Fig.6 Fuzzy adaptive longitudinal differential simulation |
|